Youtube
|
Facebook
|
愛心碼1100
|
简体版
GO
關於我們
協會簡介
協會章程
協會簡介
LOGO意涵
理事長的話
我有一個夢
服務內容
各項服務內容
加入協會會員
加入協會會員
友站連結
友站連結
聯絡我們
服務據點及聯絡方式
愛心媽媽
十大傑出愛心媽媽慈暉獎介紹
十大傑出愛心媽媽慈暉獎簡介
活動辦法及流程
選拔流程
活動花絮
音樂會花絮
前進總統府
選拔花絮
記者會花絮
系列活動花絮
歷屆愛心媽媽
第29屆愛心媽媽們的故事
第28屆獲獎愛心媽媽(下)
第28屆獲獎愛心媽媽(上)
第27屆愛心媽媽們的故事
第25屆獲獎愛心媽媽
第24屆獲獎愛心媽媽
第23屆獲獎愛心媽媽
第22屆獲獎愛心媽媽
第21屆獲獎愛心媽媽
第20屆獲獎愛心媽媽
第19屆獲獎愛心媽媽
第18屆獲獎愛心媽媽
第17屆獲獎愛心媽媽
第16屆獲獎愛心媽媽
第15屆獲獎愛心媽媽
第14屆獲獎愛心媽媽
第13屆獲獎愛心媽媽
第12屆獲獎愛心媽媽
第11屆獲獎愛心媽媽
歷屆評審
歷屆評審名單
支持愛媽
愛媽支持方式
推薦表下載
第30屆愛心媽媽推薦辦法及報名表下載
年度活動
愛在文旦季
愛在文旦季
買文旦,做公益
文旦Q&A
國際身心障礙者日
無障礙大使選拔活動
愛心物資加油站
無障礙旅遊
無障礙旅遊介紹
國內外無障礙旅遊景點
無障礙旅遊實例
無障礙天地
法規緣起
台灣無障礙環境法源系統演進
解釋函
相關解釋函下載
無障礙實例探討
醫療院所
愛心小舖
心靈小故事
別人尊重你,不是你優秀,而是「別人優秀」!
殘疾人必須知道的3件事
藝術展
微笑的訢訢-楊意訢
足畫家-楊淑怡
口足畫家-林宥辰
親子故事
輔具連接的愛
銀髮照顧
養老院無障礙
照顧機構-如何找
低收入戶生活補助
長照小知識
長照1.0v.s長照2.0
職務再設計
中高齡&身心障礙職務再設計
培訓課程
市區道路無障礙回訓講習
109年度
建築物設置無障礙設施設備勘檢人員培訓講習(146-149梯次)
勘檢班課程Q&A
報名資訊
招生簡章
收費與退費辦法
講師上課講義
師資陣容
募款專區
募款專案
如何捐款
發票募集
捐款芳名錄
志工招募
公開徵信
會員專區
Languages
繁體中文
简体中文
GO
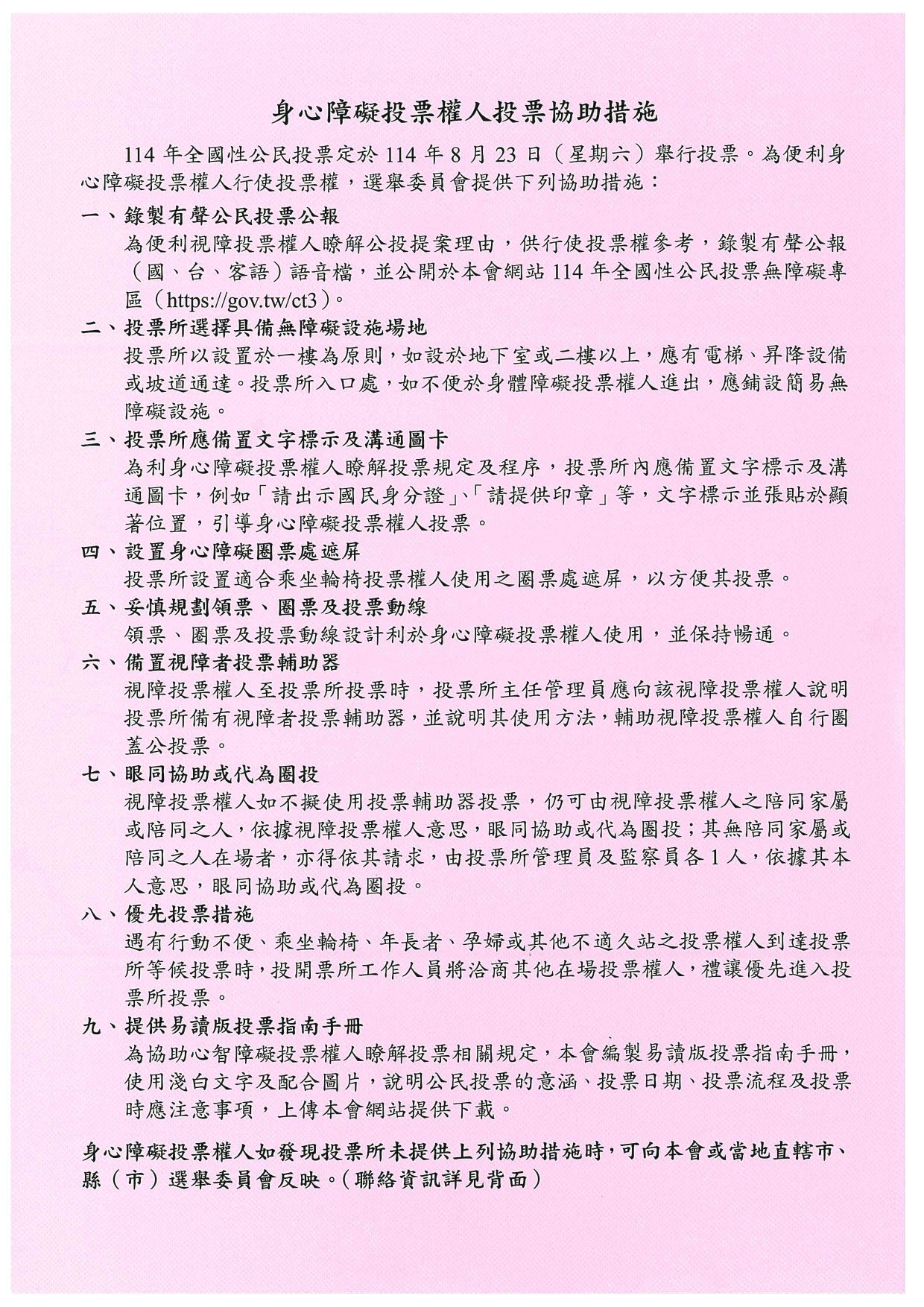
114年8月23日(星期六)全國性公民投票,身心障礙者投票相關措施。
首頁
|
最新消息
114年8月23日(星期六)將舉辦全國性公民投票
為便利身心障礙者投票權人行使投票權,中選會提供了以下措施,讓每位身心障礙者都能擁有並保障自己的權益 !
詳細內容可參考以下資料 ⇩
施,讓每位身心障礙者都能擁有並保障自己的權益 !
最新消息
回上層
(
0
)
共
0
元
購物清單
前往結帳